• Game Design
  • Personal Art
  • Contact

MIchael Ebert

  • Game Design
  • Personal Art
  • Contact
 

Super early concept had toy sized dragons adventuring in a strange version of our world corrupted by magic.

Earliest World Map used for the initial Skylanders Pitch.   We did not achieve this open world concept till Imaginators

 

Starting Push block Progression mapped out before inserting into levels.

 

Enemy Placements mapped out to guarantee a progression sequence with no duplicate setups.

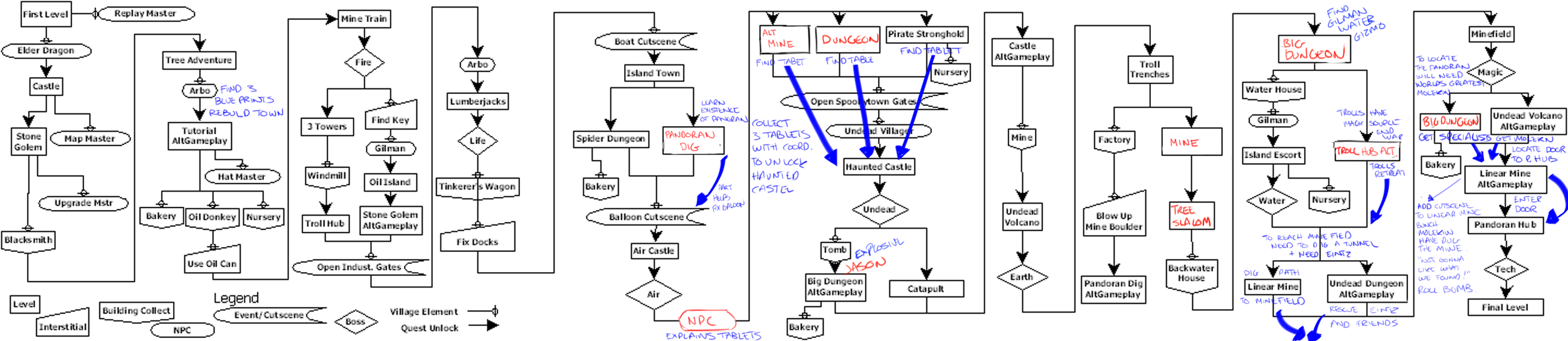
Early Skylanders Dependency Chart.  Changed a lot since this.

Powered by Squarespace.